智库丛书丨核电运行企业工业软件国产化现状及改进研究
时间:2026年03月02日 来源:《中国核能行业智库丛书》(第八卷)

编者按:

本文选自《中国核能行业智库丛书》(第八卷)。该书由中国核能行业协会组织编纂,是行业内专家学者关于核能软科学研究的智库研究型品牌出版物,系统汇集了行业权威政策解读、战略研究报告及前沿技术分析。丛书始终致力于凝聚领域核心智慧,为政策制定提供决策参考,为产业升级注入创新动能,为公众认知架设沟通桥梁,从而推进我国核能产业高质量发展。


你知道你的Internet Explorer是过时了吗?

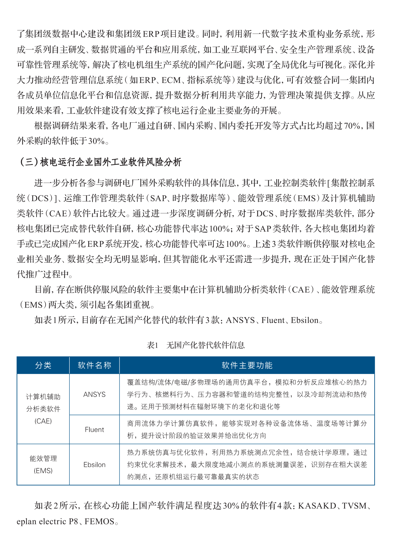
为了得到我们网站最好的体验效果,我们建议您升级到最新版本的Internet Explorer或选择另一个web浏览器.一个列表最流行的web浏览器在下面可以找到.