欢迎来到中国核能行业协会官网
工法和质量管理小组活动成果评审
中国核能优秀质量管理QC成果奖评审办法(2018版)
时间:2020年01月10日 来源: 点击量: 分享:

你知道你的Internet Explorer是过时了吗?

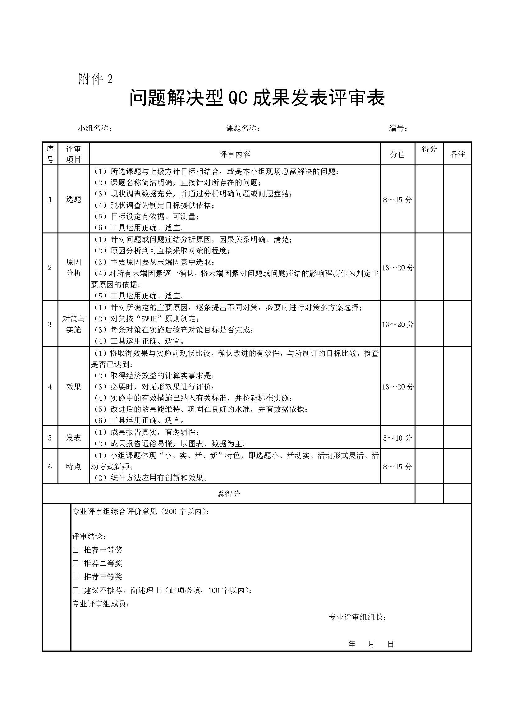
为了得到我们网站最好的体验效果,我们建议您升级到最新版本的Internet Explorer或选择另一个web浏览器.一个列表最流行的web浏览器在下面可以找到.