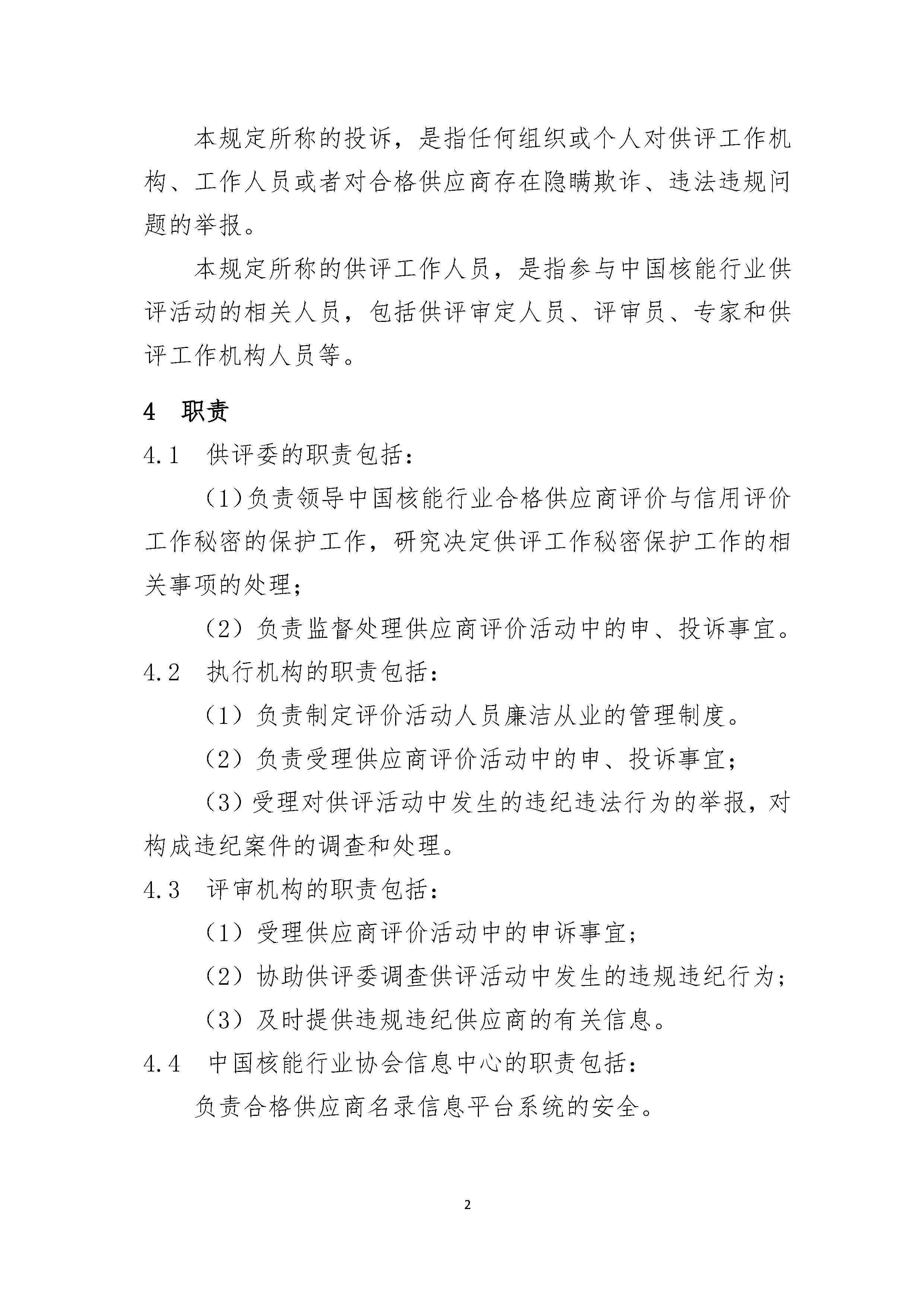
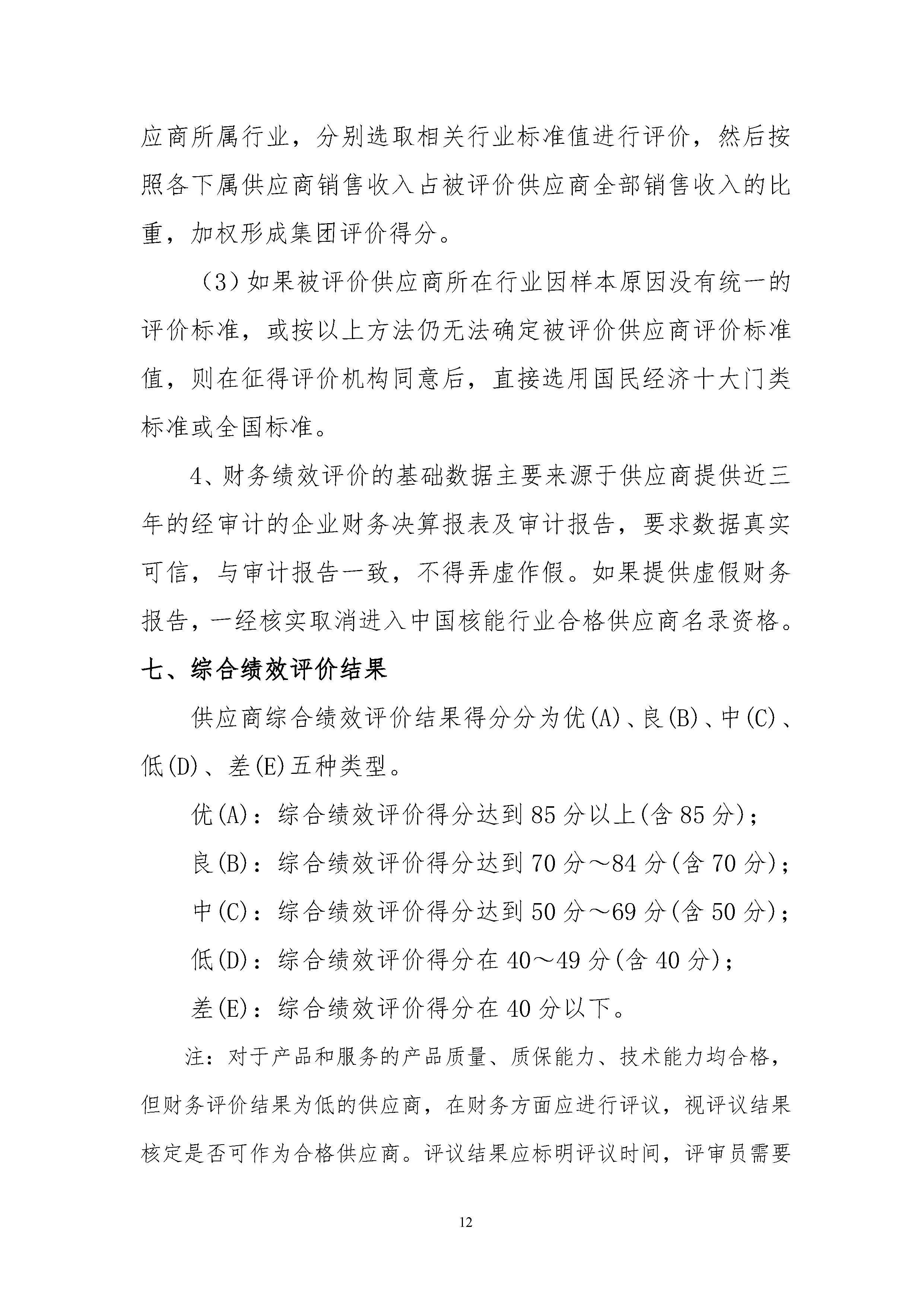
关于印发《供应商评价评审员专家资格要求》等8项中国核能行业协会供应商评价制度文件的通知12.19.pdf
1《供应商评价评审员专家资格要求(试行)》.pdf
2《供应商评价评审员注册准则(试行)》.pdf
3《合格供应商要求(试行)》.pdf
4《合格供应商判定规则(试行)》.pdf
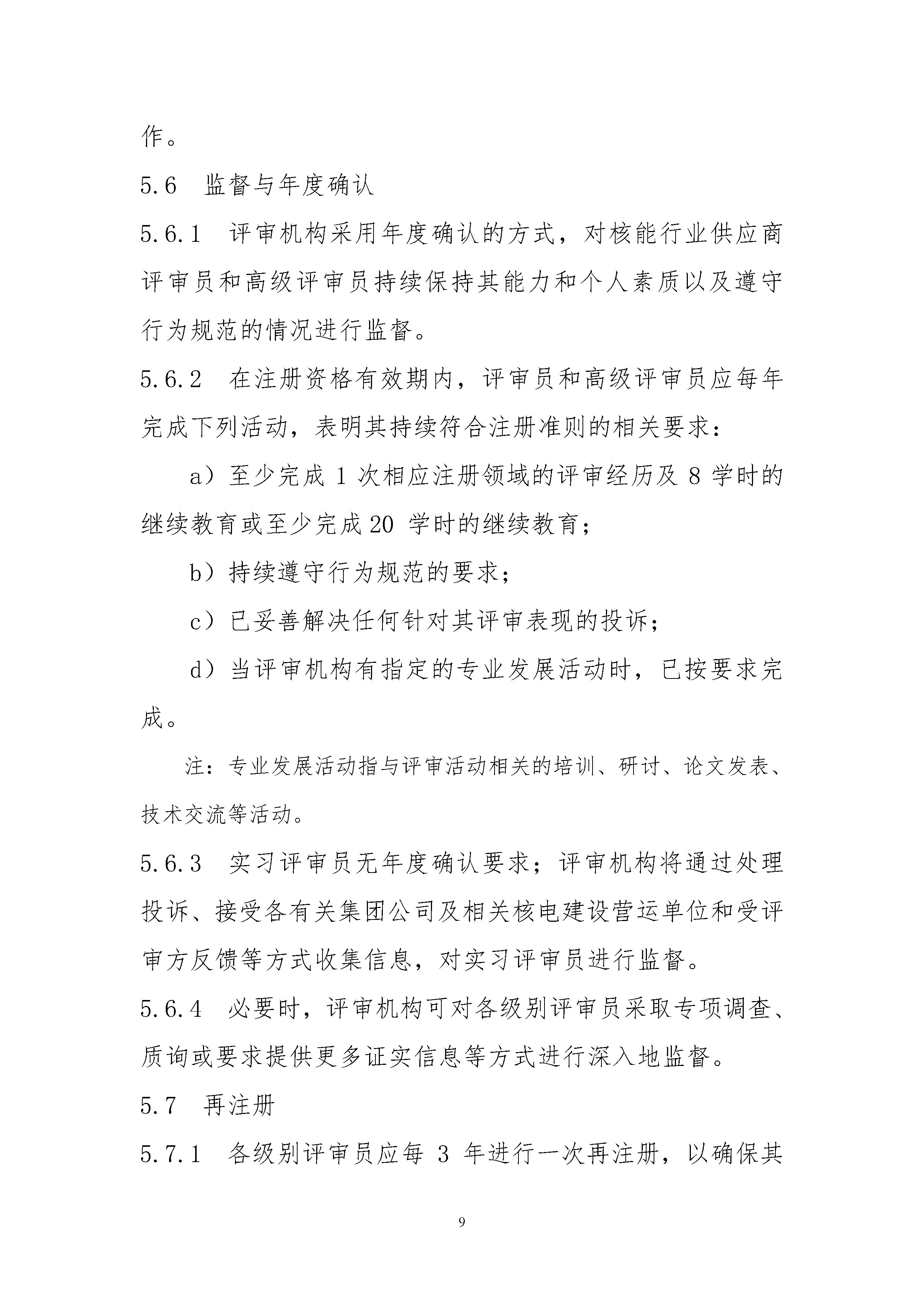
5《供应商评价核电设备供应商分类及产品专业范围划分规定(试行)》.pdf
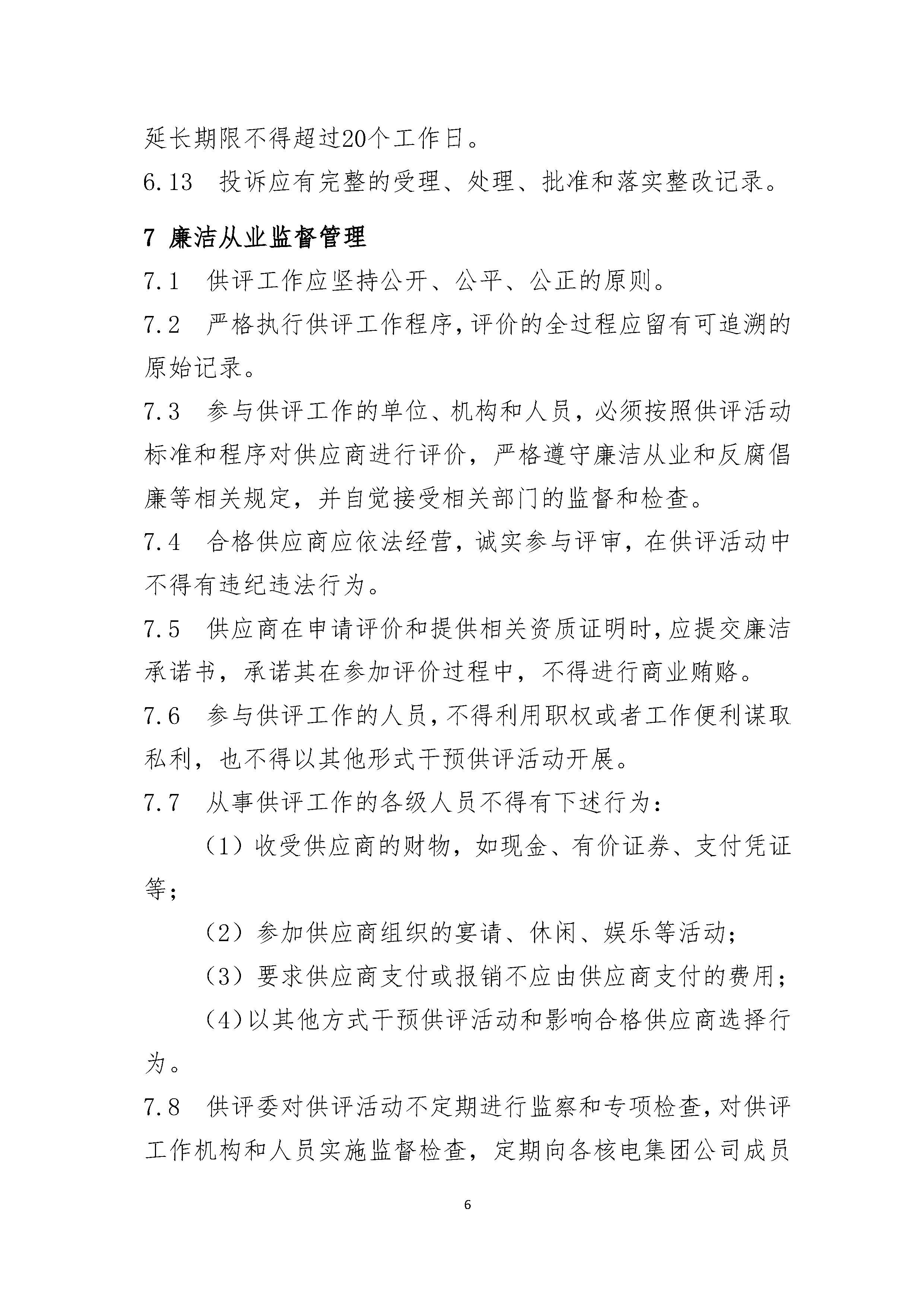
6《供应商审定规则(试行)》.pdf
7《合格供应商名录发布和证书管理规定(试行)》.pdf
8《供应商评价保密、申投诉、廉洁从业管理规定(试行)》.pdf
为了得到我们网站最好的体验效果,我们建议您升级到最新版本的Internet Explorer或选择另一个web浏览器.一个列表最流行的web浏览器在下面可以找到.