关于印发2019年中国技能大赛—全国核电厂水泵检修职业技能竞赛技术文件的通知.pdf
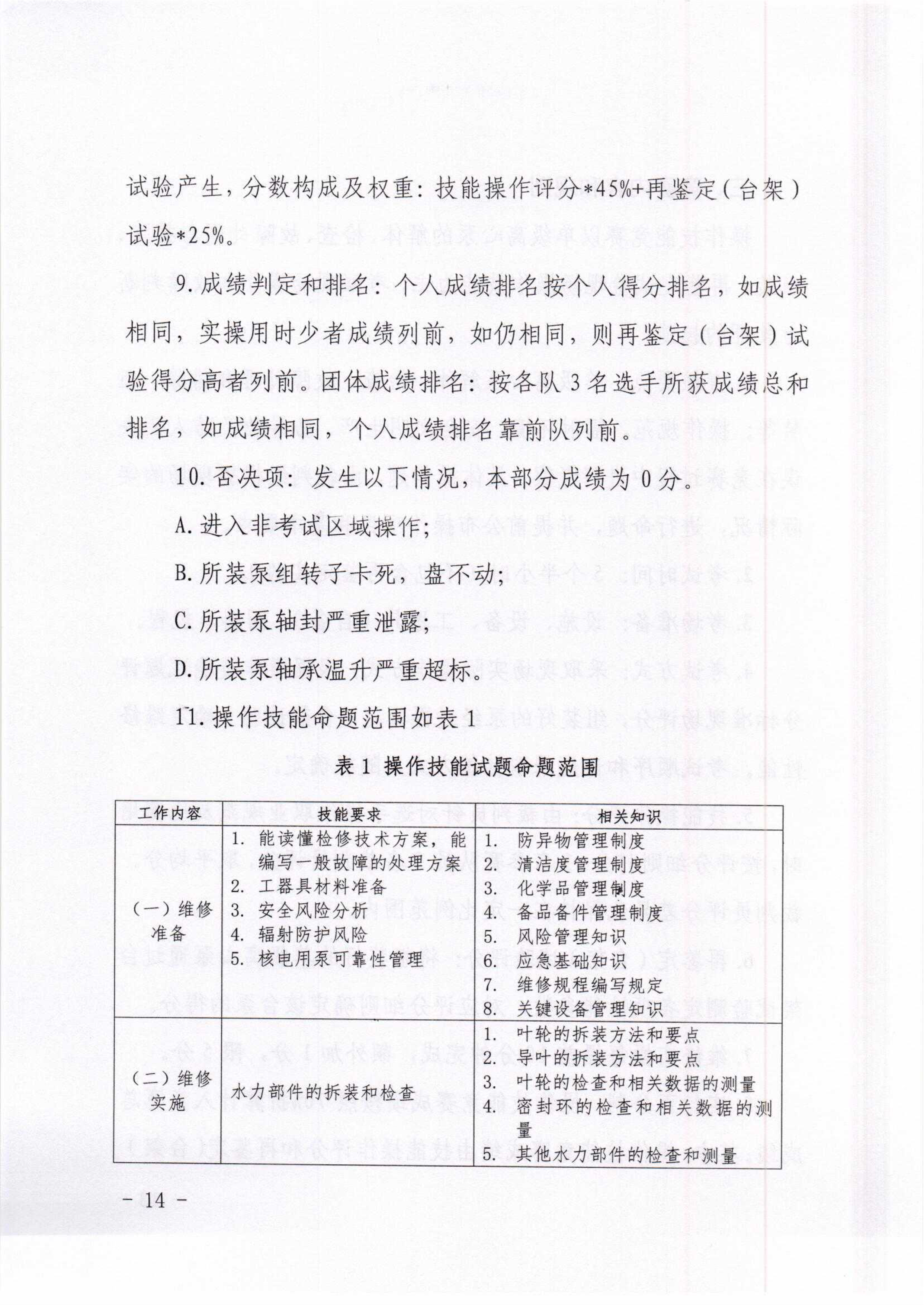
为了得到我们网站最好的体验效果,我们建议您升级到最新版本的Internet Explorer或选择另一个web浏览器.一个列表最流行的web浏览器在下面可以找到.