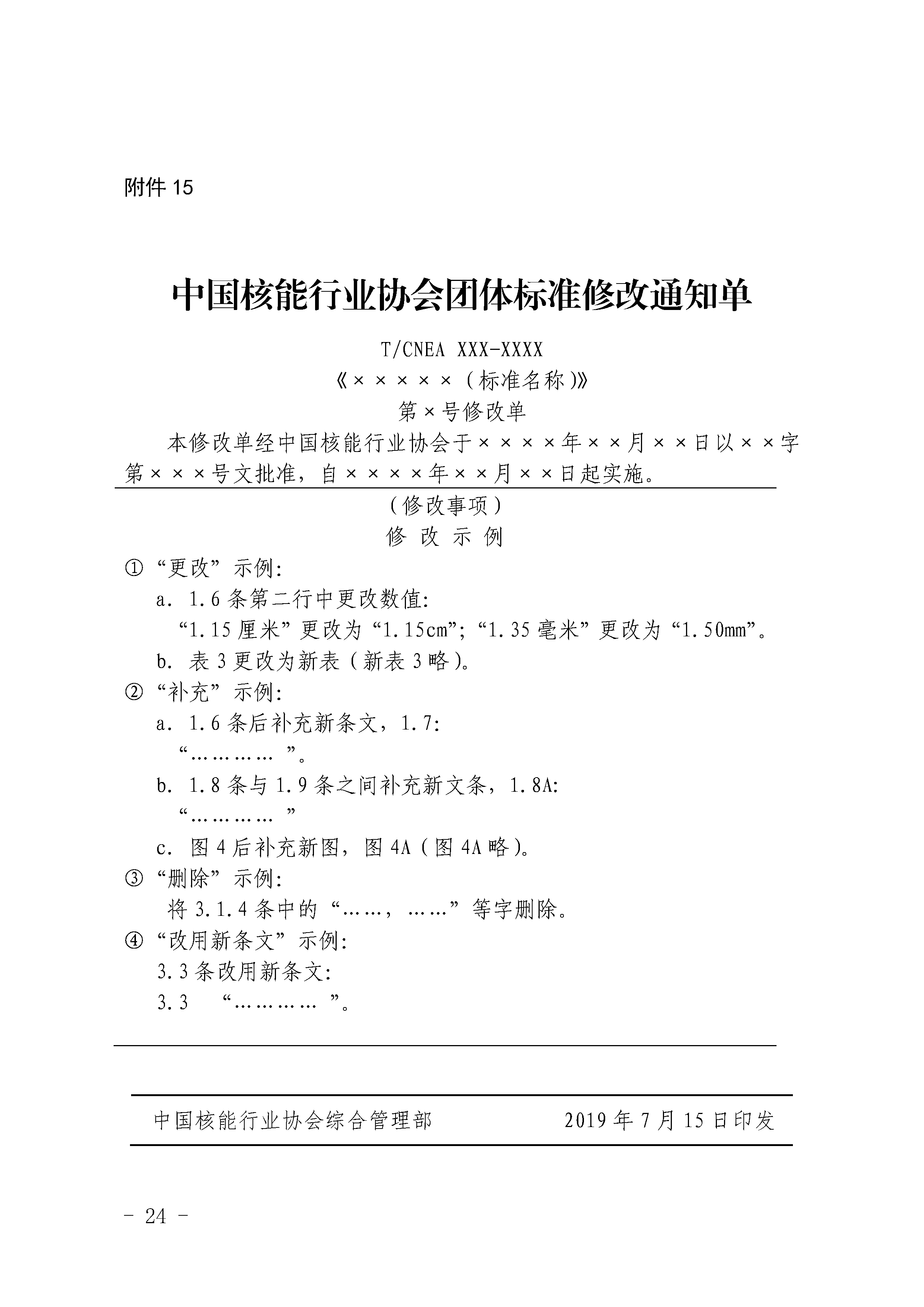
关于印发《中国核能行业协会团体标准制修订细则(试行)》的通知.pdf
为了得到我们网站最好的体验效果,我们建议您升级到最新版本的Internet Explorer或选择另一个web浏览器.一个列表最流行的web浏览器在下面可以找到.