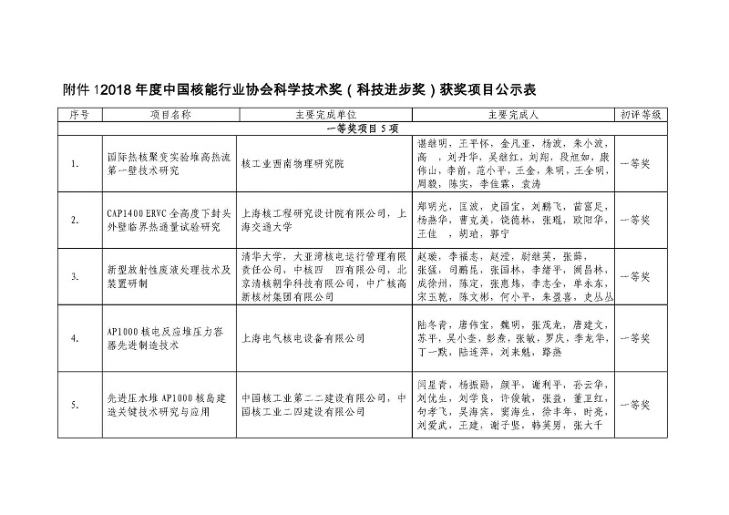
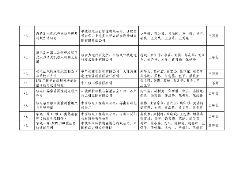
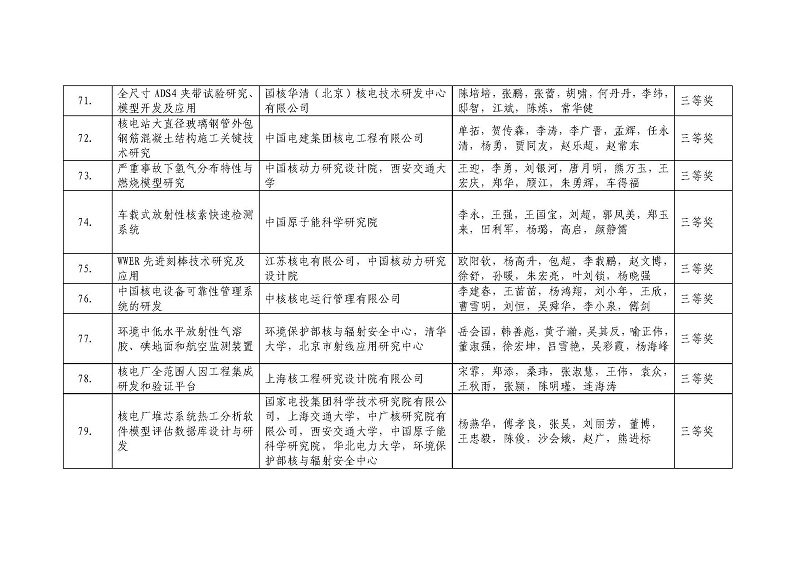
2018年度“中国核能行业协会科学技术奖获奖项目”公示.pdf
异议书.docx
为了得到我们网站最好的体验效果,我们建议您升级到最新版本的Internet Explorer或选择另一个web浏览器.一个列表最流行的web浏览器在下面可以找到.